Kim V International Triathlon Union

Power Displays In Tongyeong As Dodet And Mcelroy Claim World Cup Power Displays In Tongyeong As Dodet And Mcelroy Claim World Cup

Sports Free Full Text Accelerating Recovery From Exercise Sports Free Full Text Accelerating Recovery From Exercise

Deaflympics Logo Deaflympics Logo

Sea Games 2019 Youth To The Fore As Triathlon S Mixed Team Relay Sea Games 2019 Youth To The Fore As Triathlon S Mixed Team Relay

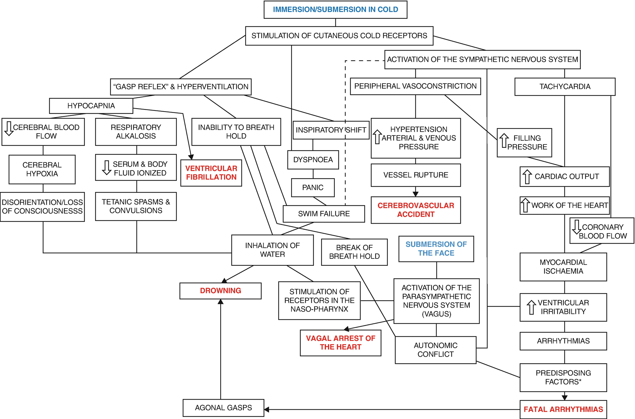
Environmental Conditions Cold Springerlink Environmental Conditions Cold Springerlink

Kim Mangrobang Successfully Defends Her Seag Triathlon Title Kim Mangrobang Successfully Defends Her Seag Triathlon Title

Orrr By Shaw Media Issuu Orrr By Shaw Media Issuu

Https Ishof Org Assets 2011 Yearbook Pdf Https Ishof Org Assets 2011 Yearbook Pdf

Home Asoif Home Asoif

Ai Ueda And Matthew Mcelroy Strike Gold In Miyazaki Triathlon Org Ai Ueda And Matthew Mcelroy Strike Gold In Miyazaki Triathlon Org